?MAU(Make-up Air Unit)空調箱?,也稱為新風機組,主要用于提供新鮮的室外空氣,經過除塵、除濕(或加濕)、降溫(或升溫)等處理后,通過風機送到室內,替換室內原有的空氣。
工作原理及組成
工作原理
MAU的工作原理是在室外抽取新鮮的空氣,經過除塵、除濕(或加濕)、降溫(或升溫)等處理后,通過風機送到室內,替換室內原有的空氣。這些處理過程可以根據使用環境的需求進行調整,功能越齊全造價越高?。
風機組成
風機:提供送風動力。
?冷盤管?和?熱盤管?:用于降溫或升溫處理。
空氣過濾器?(包括初級、中級、高級三級過濾):去除空氣中的塵埃。
?加濕器?:用于加濕處理。
?集壓箱?:儲存和處理后的空氣,然后送入室內?。

MAU空調箱主要特點是處理風量大,并且由于外氣在不同季節溫濕度差異大,相應的能量、加濕量、風機靜壓都很大。若設備處理能量達不到設計要求將對室內溫濕度、車間的壓力產生較大影響。
各功能段參數簡介
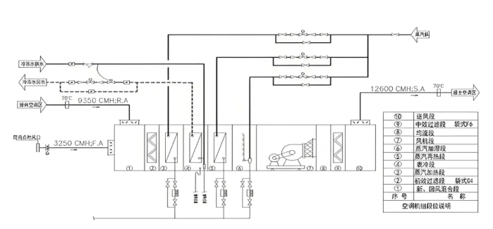
01
卷繞式過濾
大氣塵計數效率≥35%(≥5μm)。
02
初效過濾
效率G4,大氣塵計數效率≥80%(≥5μm)。
03
中效過濾
效率F8,大氣塵計數效率≥85%(≥1μm)。
04
預熱盤管
進風參數tdb=1.7 °C,出風參數tdb =28 °C。
05
一級表冷
進風參數tdb=38.7 °C, twb=29.1 °C,出風參數tdb =17 °C, twb =16.5 °C。
06
?水洗加濕
淋水室加濕有效加濕量629kg/h(12CMH),加濕效率≥95%。
07
二級表冷
進風參數tdb=17 °C, twb=16.5 °C,出風參tdb =9.8 °C, twb =9.4 °C。
08
二級加熱
進風參數tdb=9.5 °C,出風參數tdb =22°C。
09
高效過濾?
H13 W組合式,DOP效率≥99.97%?。

各段詳細介紹
01
過濾段
在空調機組中,由不同過濾級別過濾器組成多級過濾系統,過濾器主要的作用是過濾室外空氣的灰塵顆粒物、氮硫化物、VOC、AMC等有害有機揮發性化合物。
02
盤管段
各盤管的作用:
對空氣/外氣的加熱、冷卻、除濕用盤管來實現。其方式是通過銅管翅片與空氣換熱,進而對空氣加熱(或降溫、除濕);因此盤管是處理機組的核心部件之一。
預熱盤管:加熱外氣,提升外氣溫度;
預冷盤管:冷卻外氣,降低外氣溫度;
再冷盤管:降低空氣的溫度和濕度;
再熱盤管:夏季深度除濕,送風溫度過低時進行升溫補償;冬季外氣溫度較低,外氣先經過預熱再水洗加濕,新風溫度略有降低,空氣通過再熱盤管升溫控制送風溫度,避免較低溫度的空氣送入潔凈室。
03
風機段
風機段主要作用是提供動力,輸送空氣到房間。對于不同的送風量要求可以通過變頻方式實現。風機基座下部安裝彈簧避震器,風機出風口安裝帆布,起到緩震作用,變頻電機帶強冷散熱風扇,獨立接電源,防止電機降頻后溫度上升。風機一般根據需求的風量和壓力選型,空調箱用風機一般為雙吸離心式風機,分前傾式和后傾式(包括翼截式)、直聯式風機,一般總靜壓在750Pa以下采前傾式。
04
加濕段
常見的加濕器形式有:
1.水洗加濕器
2.高壓微霧加濕器
3.濕膜加濕器
4.電極、電熱加濕器
5.干蒸汽加濕器等
工作原理:
空氣流經前擋水板均流后進入噴淋室后流經噴水排管,與噴嘴中噴出的水滴相接觸進行熱濕交換,可同時實現加濕、水洗空氣、調節空氣溫功能,被水清洗后,空氣經后擋水板濾水流出。
適用范圍:
適用于大風量工況,加濕量大,系統可靠性與加濕潔凈度要求較高的場合。在中大型MAU項目中廣泛應用。

MAU空調箱主要特點是處理風量大,由于外氣在不同季節溫濕度差異大,相應的能量、加濕量、風機靜壓都很大。若設備處理能量達不到設計要求,將對室內溫濕度、車間的壓力產生較大影響。通常MAU與FFU和DCC搭配組合使用,以保證潔凈室環境條件?。